蓝精灵资源论坛

您好!接待離開宇減傳動機器(江蘇)無限公司網站!

宇減傳動機器(江蘇)無限公司

從一而終2次包絡蝸桿蝸桿及傳動齒輪絲機結果一趟式辦事效率商
江湖24小的時候辦事人電話 18550891158
子公司報道

批量立體二次包絡蝸輪蝸桿利用于口岸機器

來厲: 期間:2024-11-06 20:14:05 閱讀次數:

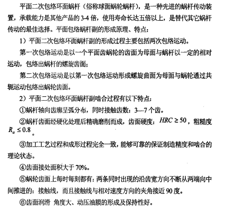
立體二次包絡蝸輪副比圓柱蝸輪副具備關頭上風; 圓柱蝸輪副,只要一或兩個蝸輪齒與蝸桿打仗。立體二次包絡蝸輪副,基于差別的傳動比,能夠有大于三個蝸輪齒同時與蝸桿打仗。與蝸桿打仗的從動蝸輪齒數的增添明顯的增添了扭矩才能,同時也增添了抗打擊載荷才能。 除與蝸桿打仗的從動蝸輪齒數的增添,立體二次包絡蝸輪副也增添了每一個輪齒的打仗面積,蝸桿羅紋和從動蝸輪輪齒的剎時現實打仗地區是多線打仗,利于齒面間構成動壓油膜,立體二次包絡蝸輪副的多線打仗能夠增添扭矩傳輸才能并下降每一個輪齒蒙受的壓力。
立體感再次包絡蝸桿蝸桿應用于關口機器人高速度機

立體二次包絡蝸輪副比圓柱蝸輪副具備關頭上風;

圓柱蝸輪副,只要一或兩個蝸輪齒與蝸桿打仗。立體二次包絡蝸輪副,基于差別的傳動比,能夠有大于三個蝸輪齒同時與蝸桿打仗。與蝸桿打仗的從動蝸輪齒數的增添明顯的增添了扭矩才能,同時也增添了抗打擊載荷才能。

除與蝸桿打仗的從動蝸輪齒數的增添,立體二次包絡蝸輪副也增添了每一個輪齒的打仗面積,蝸桿羅紋和從動蝸輪輪齒的剎時現實打仗地區是多線打仗,利于齒面間構成動壓油膜,立體二次包絡蝸輪副的多線打仗能夠增添扭矩傳輸才能并下降每一個輪齒蒙受的壓力。

接洽咱們

的位置:遼寧省泰興市姚王鎮甸何村七組集團URL:www_zqsj_com_cn.lpzsa.cn

商談德律風:18550891158電商信件:85907806@qq.com

郵編地址:253001

著作權法任何事物  2021  宇減傳動系統POS機(四川)無限升級廠家 ALL RIGHTS RESERVED
移動網頁
徵信公家號